
公司晒出天价账单富深优配,艺人却坚称自己吃了大亏。
鞠婧祎和丝芭传媒的这场纠纷,撕开的是一笔就算拿着计算器也算不明白的糊涂账。两边摆在台面上的数字都大得吓人,但数字背后的真实含义,却截然不同。
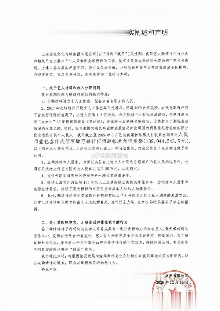
丝芭传媒说自己仁至义尽。他们公布的清单里,鞠婧祎十年间拿到税前收入1.39亿元。这还不算,公司每月固定给她25万元工资,配了带司机的奔驰房车,让她住上海外滩的江景公寓,连她和朋友私人旅游的生活开销都给报销。

最大的手笔,是声称投资超过1.6亿为她量身定制了《芸汐传》这部戏。表面看,这待遇简直是“业内天花板”。
但鞠婧祎方面完全不认这笔账。律师指出,公司存在用“阴阳合同”隐瞒收入、不按时足额分成的行为。关键点在于,那1.39亿是“税前收入”,并且是十年总和。有网友算了一笔账,平均下来税后每月大约67万,对于她这个级别的艺人来说,这钱一点也不多。
富深优配




同咖位的明星一年赚的可能都不止这个数。公司砸1.6亿拍戏更像是一笔投资,而挣来的钱如何与艺人分成,才是问题的核心。这好比黄鼠狼给鸡拜年,看着客气,背后有自己的算盘。
纠纷的根子,在一份说不清道不明的合同上。鞠婧祎方咬定,合约在2024年6月她满30岁时就到期了。公司却说还有一份没到期的《补充协议》。最戏剧性的是,法院委托的鉴定机构两次鉴定,都无法判断协议上“鞠婧祎”的签名是不是本人写的。连签名真伪都成了罗生门,合同本身的公平性更让人画上一个巨大的问号。

丝芭传媒高调晒账单,被网友看作是一次“用钞能力反击”,目的可能是引发大众的仇富心理,用“她都拿这么多了还闹”的舆论来压制艺人。
但这招效果未必好,因为公众越来越看不懂,在一个艺人能创造巨额价值的环境里,怎样的分配才算公平?公司报销私人开销这种“好”,反而让人看到合作关系的不对等和复杂。

这不是丝芭传媒第一次和旗下艺人闹解约纠纷。屡次发生同类事件,问题可能出在公司的合同模式或管理方式上。鞠婧祎作为曾经的吸金王牌,她的反抗比旁人更有力道。这场官司不管谁赢,都让公众看到了偶像工业光鲜账本背后可能存在的模糊地带。

公司觉得给了1.39亿是厚待富深优配,艺人觉得十年拿这些是压榨。你觉得,在这场明星和资本的博弈里,到底谁在理?
秦安配资提示:文章来自网络,不代表本站观点。